Ažuriranje SSL certifikata Moj-eRačun servisa provest će se u petak, 08.05.2026. Novi certifikat možete preuzeti u Downloads sekciji dokumentacije.

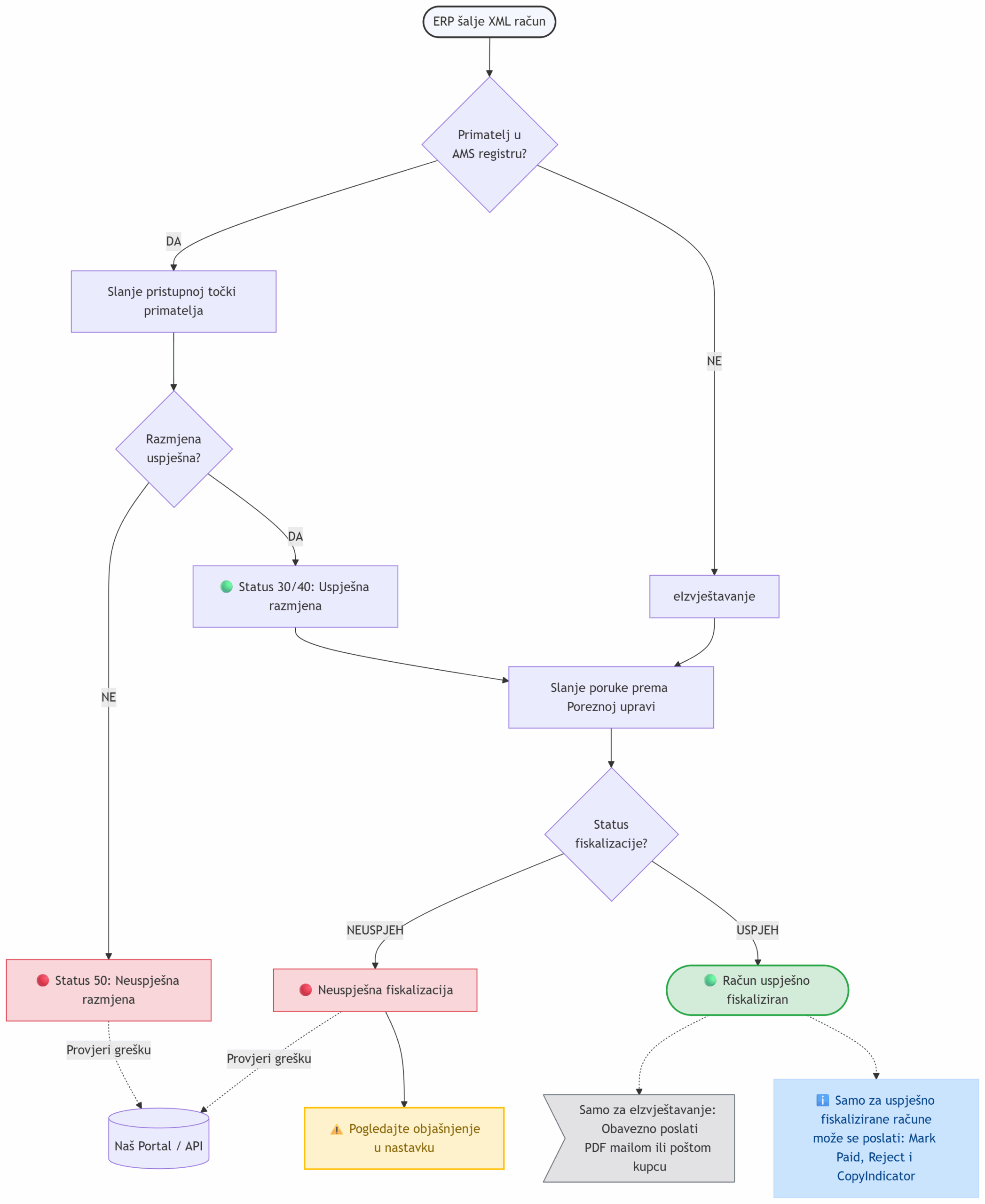
Greške pri razmjeni (Status 50): Događaju se ako je primatelj u AMS-u, ali je slanje prema njegovom informacijskom posredniku neuspjelo. Detalje greške uvijek možete provjeriti u detaljima dokumenta na našem servisu ili putem queryExchangeErrorDetails API-ja (Ove greške dolaze od drugog posrednika).
Greške pri fiskalizaciji: Događaju se nakon uspješne razmjene. Ove greške dolaze isključivo od Porezne uprave (najčešće zbog greške u samom XML-u). Greške su također vidljive na našem portalu ili putem StatusInbox/Outbox API-ja.
Jedan broj računa = Jedno uspješno slanje: U sustavu ne smiju postojati dva uspješno poslana računa pod istim brojem. Ako je račun poslan i dobio je status uspješne dostave (Status 30 ili 40), nije moguće ponovno poslati račun s istim tim brojem, bez obzira na to što je fiskalizacija naknadno bila neuspješna.
Neuspješna fiskalizacija: Ako je razmjena bila uspješna (Status 30/40), ali je fiskalizacija bila neuspješna, trebate stornirati račun pod tim brojem. Nakon storna, ispravite XML grešku i pošaljite dokument ponovno s novim brojem računa, bez indikatora kopije (CopyIndicator).
Kada se KORISTI CopyIndicator?
Oznaka se koristi isključivo za slanje ispravka originalnog računa koji je već USPJEŠNO FISKALIZIRAN.
Novi račun pod istim brojem tada se u sustavu gleda kao ispravak originalnog.
Koristi se samo za tehničke greške koje ne utječu na obračun PDV-a i iznose.
Kada se ne koristi CopyIndicator?
Prvo slanje računa: Uvijek mora biti bez CopyIndicator elementa.
Najčešća greška (Neuspješna fiskalizacija): Ako račun nije uspješno fiskaliziran, CopyIndicator nije način za ispravak greške! Sustav će odbiti takvo slanje jer ne postoji fiskalizirani original. U tom slučaju obavezno je stornirati uspješno razmjenjen dokument.
Dokument je uspješno poslan iz MER sustava, ali još nije dostavljen primatelju.
Fiskalizacija: nema statusa
Račun je poslan, ali ne postoji odgovor o fiskalizaciji. Status fiskalizacije neće biti vidljiv ako se radi o sljedećim scenarijima:
a) Primatelj je inozemna firma
b) Datum izdavanja (IssueDate) je raniji od 01.01.2026.
Svi ostali računi bez statusa fiskalizacije će biti naknadno fiskalizirani od strane Mer-a.
Fiskalizacija: Neuspješno (Status 1)
Račun je poslan, ali fiskalizacija nije uspješna.
Potrebno je stornirati dokument, ispraviti greške fiskalizacije i ponovno poslati račun s novim brojem bez CopyIndicator-a.
Upute za ispravak grešaka fiskalizacije na linku.
Fiskalizacija: U tijeku (Status 2)
Fiskalizacija je u tijeku i može trajati do 5 dana. U tom razdoblju fiskalizacija se pokušava više puta.
Greške koje se mogu pojaviti:
S001–S004 – potrebno je pričekati završetak fiskalizacije.
S005–S012 – greške u XML podacima; potrebno je stornirati dokument, ispraviti greške fiskalizacije i ponovno poslati račun s novim brojem bez CopyIndicator-a.
Upute za ispravak grešaka fiskalizacije na linku.
Fiskalizacija: Uspješno (Status 0)
Račun je uspješno fiskaliziran. Nije potrebno poduzimati dodatne radnje.
eReporting: Uspješno (Status 0)
Račun je uspješno eIzvještavan, što je ispravno stanje kada primatelj nema prijavljenu pristupnu točku.
Potrebno je poslati PDF računa primatelju putem nekog drugog kanala.
Dokument je uspješno dostavljen primatelju.
Fiskalizacija: nema statusa
Račun je poslan, ali ne postoji odgovor o fiskalizaciji. Status fiskalizacije neće biti vidljiv ako se radi o sljedećim scenarijima:
a) Primatelj je inozemna firma
b) Datum izdavanja (IssueDate) je raniji od 01.01.2026.
Svi ostali računi bez statusa fiskalizacije će biti naknadno fiskalizirani od strane Mer-a.
Fiskalizacija: Neuspješno (Status 1)
Račun je zaprimljen, ali fiskalizacija nije uspješna.
Potrebno je stornirati dokument, ispraviti greške fiskalizacije i ponovno poslati račun s novim brojem bez CopyIndicator-a.
Upute za ispravak grešaka fiskalizacije na linku.
Fiskalizacija: U tijeku (Status 2)
Fiskalizacija je u tijeku i može trajati do 5 dana. U tom razdoblju fiskalizacija se pokušava više puta.
Greške koje se mogu pojaviti:
S001–S004 – potrebno je pričekati završetak fiskalizacije.
S005–S012 – greške u XML podacima; potrebno je stornirati dokument, ispraviti greške fiskalizacije i ponovno poslati račun s novim brojem bez CopyIndicator-a.
Upute za ispravak grešaka fiskalizacije na linku.
Fiskalizacija: Uspješno (Status 0)
Račun je uspješno fiskaliziran. Nije potrebno poduzimati dodatne radnje.
eReporting: Neuspješno (Status 1)
eReporting nije uspješno izvršen.
Potrebno je stornirati dokument, ispraviti greške fiskalizacije i ponovno poslati račun s novim brojem bez CopyIndicator-a.
Upute za ispravak grešaka fiskalizacije na linku.
eReporting: Uspješno (Status 0)
Račun je uspješno eIzvještavan, što je ispravno stanje kada primatelj nema prijavljenu pristupnu točku.
Potrebno je poslati PDF računa primatelju putem nekog drugog kanala.
Dokument nije uspješno dostavljen primatelju.
Fiskalizacija: nema statusa
Fiskalizacija nije pokrenuta jer isporuka dokumenta nije bila uspješna.
Potrebno je ponovno validirati XML putem validatora na linku, ispraviti greške ako postoje i ponovno poslati račun sa istim brojem bez CopyIndicator-a.
Fiskalizacija: Neuspješno (Status 1)
Račun nije uspješno razmijenjen i fiskalizacija nije provedena.
Potrebno je ispraviti greške u XML-u prema uputama na linku i eventualne greške fiskalizacije te ponovno poslati račun s istim brojem bez CopyIndicator-a.
Upute za ispravak grešaka fiskalizacije na linku.
Fiskalizacija: Uspješno (Status 0)
Potrebno je kontaktirati podršku.
eReporting: Neuspješno (Status 1)
eReporting nije uspješno izvršen.
Potrebno je ispraviti greške u XML-u i eventualne greške fiskalizacije te ponovno poslati račun s istim brojem bez CopyIndicator-a.
Upute za ispravak grešaka fiskalizacija na linku.
eReporting: Uspješno (Status 0)
Račun je uspješno eIzvještavan, iako dokument ima status 50.
Potrebno je poslati PDF računa primatelju putem nekog drugog kanala.
Za pravilno tumačenje fiskalizacijskih poruka važno je razumjeti ulogu MER-a u razmjeni te razlikovati izlaznu i ulaznu fiskalizaciju.
– Ako je MER pristupna točka pošiljatelja, korisnik vidi isključivo izlaznu fiskalizacijsku poruku. U tom slučaju izlazni status je relevantan za procjenu je li račun fiskaliziran. Ako je izlazna fiskalizacija uspješna, račun se smatra uspješno fiskaliziranim.
– Ako je MER informacijski posrednik primatelja, a pošiljatelja ima drugu pristupnu točku, korisnik vidi samo ulaznu fiskalizacijsku poruku. Status fiskalizacije tada se prati isključivo na temelju ulazne poruke i prema njoj se procjenjuje je li dokument fiskaliziran.
– Ako je MER informacijski posrednik i pošiljatelja i primatelja, tada su vidljive i izlazna i ulazna fiskalizacijska poruka. U tom slučaju mogu postojati statusi fiskalizacije na obje strane.
– Ako su i izlazna i ulazna fiskalizacija vidljive, ali je samo jedna strana uspješna, potrebno je prvenstveno provjeriti status fiskalizacije na vlastitoj strani: